新闻动态
尊龙体育网刊行数目为1亿枚(含留存历史货币档案1万枚)-尊龙凯龙时官网进入网页

中国东谈主民银行定于2024年12月16日起连接刊行2025年贺岁追想币和追想钞尊龙体育网,其中双色铜合金追想币1枚,追想钞1张,金质追想币1枚,银质追想币1枚,均为中华东谈主民共和法律证明定货币。
一、双色铜合金追想币和追想钞
(一)双色铜合金追想币和追想钞图案。
1.正面图案。
双色铜合金追想币正面图案为“中国东谈主民银行”、“10元”字样,汉语拼音字母“SHIYUAN”及年号“2025”,底纹衬以团花图案。

2025年贺岁双色铜合金追想币正面图案
追想钞正面主景为蛇的造型图案,上方为中华东谈主民共和国国徽、“中国东谈主民银行”、篆书“蛇”字钤记,下方交替为光彩光变面额数字“20”与汉字“贰拾圆”、动感全息图案、透明视窗、盲文面额象征和冠字号码。

2025年贺岁追想钞正面图案
2.后面图案。
双色铜合金追想币后面图案为中国传统剪纸艺术与阻滞年画元素相诱惑的蛇形象,衬以花灯和东谈主参图案,币面左侧刊“乙巳”字样。

2025年贺岁双色铜合金追想币后面图案
追想钞后面主景为儿童贴对子图案,辅以山西民居阻滞图案,上方为面额数字“20”、汉语拼音字母“YUAN”,下方为花草与动感全息图案、年号“2025年”、行长章、面额数字“20”、“中国东谈主民银行”汉语拼音和蒙、藏、维、壮四种民族翰墨的“中国东谈主民银行贰拾圆”字样。

2025年贺岁追想钞后面图案
(二)双色铜合金追想币和追想钞面额、规格、材质及刊行数目。
双色铜合金追想币面额10元,直径27毫米,材质为双色铜合金,刊行数目为1亿枚(含留存历史货币档案1万枚)。
追想钞面额20元,票面长145毫米,宽70毫米,遴荐塑料材质,刊行数目为1亿张(含留存历史货币档案2万张)。
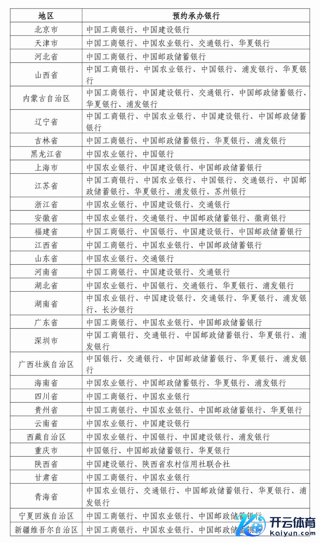
各省、自治区、直辖市双色铜合金追想币和追想钞分拨数目如下:

(三)刊行形式。
双色铜合金追想币和追想钞采选预约兑换形式刊行。具体刊行职责安排如下:
1.经办预约兑换职责的银行业金融机构
中国工商银行、中国农业银行、中国银行、中国树立银行、交通银行、中国邮政储蓄银行、中原银行、浦发银行、苏州银行、徽商银行、长沙银行、陕西省农村信用社蚁集社(以下统称预约经办银行)共同承担2025年贺岁双色铜合金追想币和追想钞的预约兑换职责。各地区具体安排如下:

2.各地预约分拨数目公布
2024年12月22日前,中国东谈主民银行分支机构将向社会公告当地2025年贺岁双色铜合金追想币和追想钞的分拨数目等信息。预约经办银即将在其官方网站公布2025年贺岁双色铜合金追想币和追想钞预约兑换网点及每个网点的可预约数目等信息。
3.预约安排
预约经办银行于2024年12月23日至12月24日办理2025年贺岁双色铜合金追想币和追想钞的预约业务。公众可通过预约经办银行官方网站等线上渠谈或在交易时辰内赶赴预约经办银行公布的预约兑换网点进行预约登记。
4.预约核实期安排
2024年12月27日至12月29日为预约核实期。预约核实期内,未通过核查的公众可抓预约登记使用的第二代住户身份证原件,赶赴预约登记的预约经办银行网点办理打消讲错记载及保留兑换资历业务。具体办理经过见《中国东谈主民银行公告》(〔2019〕第26号)。
5.兑换安排
预约经办银行于2025年1月3日至1月9日办理2025年贺岁双色铜合金追想币和追想钞预约兑换。公众可按照商定的时辰,抓在预约系统中登记的有用身份证件,赶赴商定的预约经办银行网点办理预约兑换业务。
中国东谈主民银行各分支机构可证实骨子情况延迟2025年贺岁双色铜合金追想币和追想钞兑换期。
6.预约兑换名额
2025年贺岁双色铜合金追想币每东谈主预约、兑换名额为20枚。2025年贺岁追想钞每东谈主预约、兑换名额为20张。
7.身份证件条款
2025年贺岁双色铜合金追想币和追想钞预约、兑换、核实的有用身份证件必须为第二代住户身份证原件。代他东谈把持理的,须提供代办东谈主和被代办东谈主的有用第二代住户身份证原件,且被代办东谈主数不越过5东谈主。由于第二代住户身份证原件遗失、未成年东谈主未办理第二代住户身份证等原因,无法出具第二代住户身份证原件的,不错使用户口簿、临时住户身份证办理。
8.预约兑换信息公布
中国东谈主民银行、预约经办银即将在2025年贺岁双色铜合金追想币和追想钞预约兑换期的每个职责日,在其官方网站公布寰宇各地区预约兑换程度。中国东谈主民银行上海总部,各省、自治区、直辖市及深圳市分即将在2025年贺岁双色铜合金追想币和追想钞预约兑换期的每个职责日,在其官方网站公布辖区各地预约兑换程度,在2025年贺岁双色铜合金追想币和追想钞刊行本事公布寰宇各省(区、市)监督举报电话。宽宥公众查询并监督。
(四)双色铜合金追想币和追想钞公众防伪特征
1.2025年贺岁双色铜合金追想币公众防伪特征
(1)双金属结构和内芯复合材料。
硬币外环为黄铜合金,内芯为具有独到机读性能的镍带复合白铜材料。防伪特征成果见图1。

图1内芯-复合材料成果流露图
(2)斜全齿闭幕半齿。
硬币外缘漫衍有交替摆列的斜全齿与半齿。防伪特征成果见图2。

图2斜全齿闭幕半齿成果流露图
(3)隐形图文。
将硬币歪斜顺应角度,可在正面面额数字“10”的详细线内,不雅察到两组由3个“10”和“RMB”组成的隐形图文。防伪特征成果见图3。

图3隐形图文成果流露图
(5)微缩翰墨。
在硬币正面面额数字“10”的底端,可不雅察到“RMB10YUAN”的微缩翰墨。防伪特征成果见图4。

图4微缩翰墨成果流露图
2025年贺岁双色铜合金追想币公众防伪特征全体成果见图5。

图5 2025年贺岁双色铜合金追想币防伪特征流露图
2.2025年贺岁追想钞公众防伪特征
(1)动感全息。
位于票面下方。调动不雅察角度,票面正面可见“如意云纹”、“梅花”与“福”字组成的阻滞纹样呈现多色动感特征。防伪特征成果见图6。

图6动感全息防伪成果流露图
(2)透明视窗。
位于票面下方。票面后面可见“宝瓶花窗”内“福”字阻滞纹样呈现款色成果。防伪特征成果见图7。

图7透明视窗防伪成果流露图
(3)光彩光变图案。
位于票面正面左侧。调动不雅察角度,面额数字“20”的神采在金色和绿色之间变化,并可见圆形光环成果。防伪特征成果见图8。

图8光彩光变图案防伪成果流露图
(4)雕镂凹印图案。
票面正面国徽、“中国东谈主民银行”行名、篆书“蛇”字钤记、蛇的造型图案、汉字“贰拾圆”、盲文面额象征,票面后面面额数字“20”、汉语拼音字母“YUAN”、儿童贴对子图案、年号“2025年”、行长章、“中国东谈主民银行”汉语拼音字母和蒙、藏、维、壮四种民族翰墨的“中国东谈主民银行贰拾圆”字样等均遴荐雕镂凹版印刷,触摸有险峻感。
(五)双色铜合金追想币和追想钞与现行开通东谈主民币职能调换,与同面额东谈主民币等值开通。
二、金银追想币
(一)金银追想币图案。
1.正面图案。
该套金银追想币正面图案均为中国传统吉利纹饰组合图案,并刊国名、年号。


2.后面图案。
1克圆形金质追想币后面图案为“福”字、柿子、蝠纹等组合琢磨,并刊面额。

8克菱形银质追想币后面图案为贴“福”字场景,并刊面额。

(二)金银追想币规格及刊行数目。
1克圆形金质追想币为普制币,含纯金1克,直径10毫米,面额10元,成色99.9%,最大刊行量150000枚。
8克菱形银质追想币为普制币,含纯银8克,边长23毫米,面额3元,成色99.9%,最大刊行量1500000枚。
(三)锻造单元及销售渠谈。
该套金银追想币由深圳国宝造币有限公司锻造,中国金币集团有限公司总经销。
销售渠谈详见中国金币网(www.chngc.net/qd)或“中国金币”微信公众号(chinagoldcoin_cgci)。
中国东谈主民银行
2024年12月4日尊龙体育网
